最开始
React.Children这个 API 是不想讲的,一方面平时不怎么用,另一方面跟数组处理功能差不多,不深究实现是比较容易理解的。但是后来实际去看了一下源码之后发现,他的实现方式还是非常有趣的,尤其是map和forEach,我们就按照map的流程来看一下,forEach其实差不多,只是没有返回新的节点。
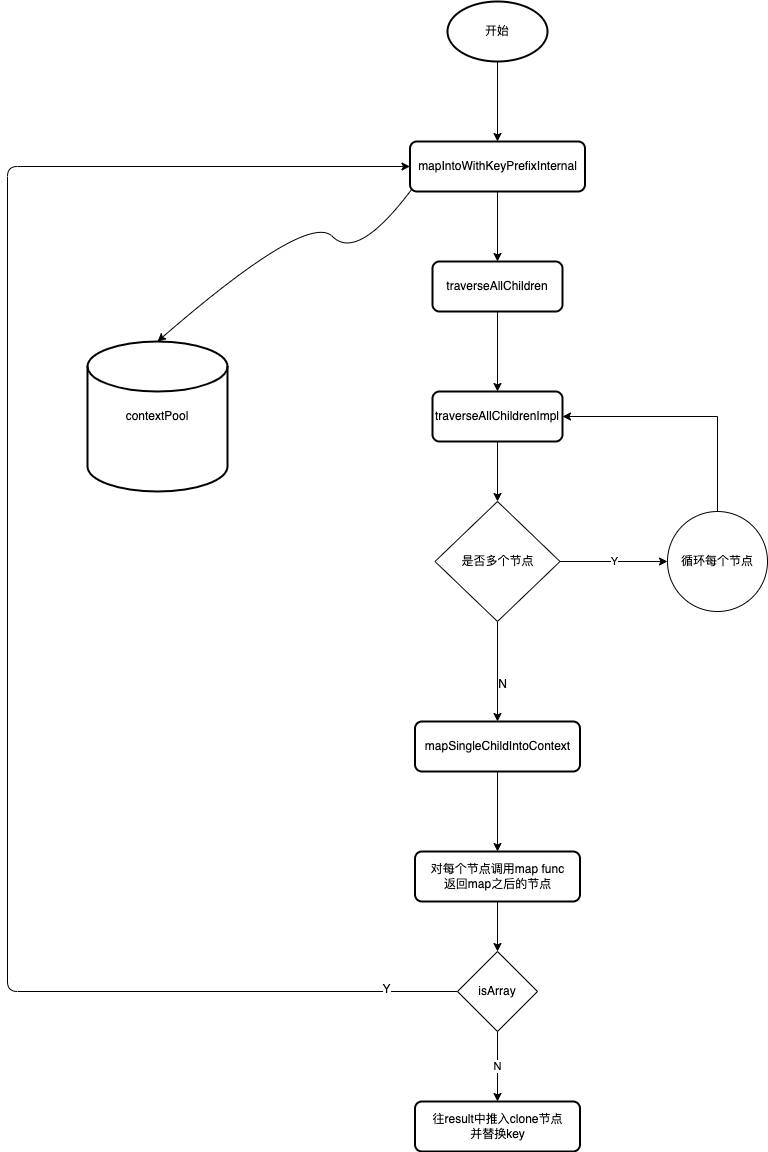
先来看一下流程图:

当然这么看肯定云里雾里,接下去会对各个函数进行讲解,然后再回过头来配合图片观看更好理解。
开始
function mapChildren(children, func, context) {
if (children == null) {
return children;
}
const result = [];
mapIntoWithKeyPrefixInternal(children, result, null, func, context);
return result;
}
function mapIntoWithKeyPrefixInternal(children, array, prefix, func, context) {
let escapedPrefix = "";
if (prefix != null) {
escapedPrefix = escapeUserProvidedKey(prefix) + "/";
}
const traverseContext = getPooledTraverseContext(
array,
escapedPrefix,
func,
context
);
traverseAllChildren(children, mapSingleChildIntoContext, traverseContext);
releaseTraverseContext(traverseContext);
}
map和forEach的最大区别就是有没有return result。
getPooledTraverseContext就是从pool里面找一个对象,releaseTraverseContext会把当前的context对象清空然后放回到pool中。
const POOL_SIZE = 10;
const traverseContextPool = [];
function getPooledTraverseContext() {
// args
if (traverseContextPool.length) {
const traverseContext = traverseContextPool.pop();
// set attrs
return traverseContext;
} else {
return {
/* attrs */
};
}
}
function releaseTraverseContext(traverseContext) {
// clear attrs
if (traverseContextPool.length < POOL_SIZE) {
traverseContextPool.push(traverseContext);
}
}
那么按照这个流程来看,是不是pool永远都只有一个值呢,毕竟推出之后操作完了就推入了,这么循环着。答案肯定是否的,这就要讲到React.Children.map的一个特性了,那就是对每个节点的map返回的如果是数组,那么还会继续展开,这是一个递归的过程。接下去我们就来看看。
function traverseAllChildren(children, callback, traverseContext) {
if (children == null) {
return 0;
}
return traverseAllChildrenImpl(children, "", callback, traverseContext);
}
function traverseAllChildrenImpl(
children,
nameSoFar,
callback,
traverseContext
) {
const type = typeof children;
if (type === "undefined" || type === "boolean") {
children = null;
}
let invokeCallback = false;
if (children === null) {
invokeCallback = true;
} else {
switch (type) {
case "string":
case "number":
invokeCallback = true;
break;
case "object":
switch (children.$$typeof) {
case REACT_ELEMENT_TYPE:
case REACT_PORTAL_TYPE:
invokeCallback = true;
}
}
}
if (invokeCallback) {
callback(
traverseContext,
children,
nameSoFar === ""
? SEPARATOR + getComponentKey(children, 0)
: nameSoFar
);
return 1;
}
let child;
let nextName;
let subtreeCount = 0; // Count of children found in the current subtree.
const nextNamePrefix =
nameSoFar === "" ? SEPARATOR : nameSoFar + SUBSEPARATOR;
if (Array.isArray(children)) {
for (let i = 0; i < children.length; i++) {
child = children[i];
nextName = nextNamePrefix + getComponentKey(child, i);
subtreeCount += traverseAllChildrenImpl(
child,
nextName,
callback,
traverseContext
);
}
} else {
const iteratorFn = getIteratorFn(children);
if (typeof iteratorFn === "function") {
// iterator,和array差不多
} else if (type === "object") {
// 提醒不正确的children类型
}
}
return subtreeCount;
}
这里就是一层递归了,对于可循环的children,都会重复调用traverseAllChildrenImpl,直到是一个节点的情况,然后调用callback,也就是mapSingleChildIntoContext
function mapSingleChildIntoContext(bookKeeping, child, childKey) {
const { result, keyPrefix, func, context } = bookKeeping;
let mappedChild = func.call(context, child, bookKeeping.count++);
if (Array.isArray(mappedChild)) {
mapIntoWithKeyPrefixInternal(mappedChild, result, childKey, (c) => c);
} else if (mappedChild != null) {
if (isValidElement(mappedChild)) {
mappedChild = cloneAndReplaceKey(
mappedChild,
keyPrefix +
(mappedChild.key &&
(!child || child.key !== mappedChild.key)
? escapeUserProvidedKey(mappedChild.key) + "/"
: "") +
childKey
);
}
result.push(mappedChild);
}
}
mapSingleChildIntoContext这个方法其实就是调用React.Children.map(children, callback)这里的callback,就是我们传入的第二个参数,并得到map之后的结果。注意重点来了,如果map之后的节点还是一个数组,那么再次进入mapIntoWithKeyPrefixInternal,那么这个时候我们就会再次从pool里面去context了,而pool的意义大概也就是在这里了,如果循环嵌套多了,可以减少很多对象创建和gc的损耗。
而如果不是数组并且是一个合规的ReactElement,就触达顶点了,替换一下key就推入result了。
React 这么实现主要是两个目的:
- 拆分
map出来的数组 - 因为对
Children的处理一般在render里面,所以会比较频繁,所以设置一个pool减少声明和gc的开销
这就是Children.map的实现,虽然不算什么特别神奇的代码,但是阅读一下还是挺有意思的。
results matching ""
No results matching ""
扫码添加Jokcy,更多更新更优质的前端学习内容不断更新中,期待与你一起成长!