throwException
首先给这个Fiber加上Incomplete的side effect,并且晴空effect链
主要分为suspend和did error两种情况
suspend
需要符合条件:throw value是一个promise
if (
value !== null &&
typeof value === 'object' &&
typeof value.then === 'function'
)
处理这种情况会有两个循环,在这之前初始化了两个变量earliestTimeoutMs和startTimeMs,都是-1
第一个循环
这个循环主要是计算初始化的两个值。他们只跟Suspense有关系,timeOutAt是在commitWork的时候设置的,所以第一次没有,而设置的值就是当时的currentTime
const currentTime = requestCurrentTime();
finishedWork.stateNode = { timedOutAt: currentTime };
earliestTimeoutMs跟maxDuration有关,他会向上找到maxDuration最小的非负数
所以第一次渲染的时候,startTimeMs是-1,第二次渲染earliestTimeoutMs是-1
第二个循环
首先didTimeout = workInProgress.memoizedState,那么这个什么时候会变成true呢?是在updateSuspense的时候,具体可以看Suspense
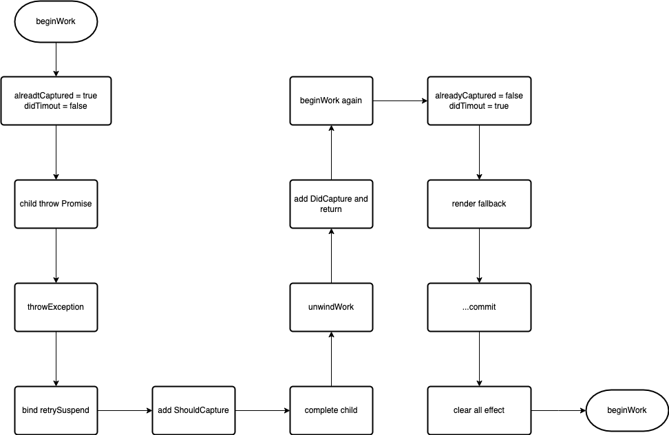
我们可以大致模拟一下流程。
- 经过
updateSuspense,didTimeout为false - 绑定
thenable.then到retrySuspendedRoot - 如果不是
StrictMode会直接去掉Incomplete的side effect,不过目前只要是AsyncMode的都会自动机上StrictMode,然后直接return了 - 然后计算
absoluteTimeoutMs,然后加上ShouldCapture的side effect - 加上
ShouldCapture会让Suspense组件再次进入beginWork阶段重新update,这时候didTimeout会变为true,并且渲染fallback的内容 - 最后

那么第二个循环再!didTimeout中的逻辑具体是什么呢
首先要绑定suquense组件的resolve之后要执行retrySuspendedRoot,然后计算absoluteTimeoutMs,然后调用renderDidSuspend,这块我们放到下面再讲。
注意
在写这片文章的时候susquense功能并没有正式发布,所以可能会有挺多改动,并且也存在一些 bug,比如maxDuration貌似没用,再比如多次throwException中会给同一个promise绑定多次retry,导致后来retry多次渲染,相信在 17 版本发布的时候应该有所改善。
TODO: 17 版本发布之后再次确认这部分代码
非Suspense的情况
这种情况相当于捕捉到了一个错误,这边的操作是向上遍历节点,对HostRoot、ClassComponent和ClassComponentLazy做一些操作:
- 加上
shouldCapture的side effect - 创建
error update
注意,对于ClassComponent只有当组件声明getDerivedStateFromCatch或者componentDidCatch的组件会做这些操作
function throwException(
root: FiberRoot,
returnFiber: Fiber,
sourceFiber: Fiber,
value: mixed,
renderExpirationTime: ExpirationTime
) {
// The source fiber did not complete.
sourceFiber.effectTag |= Incomplete;
// Its effect list is no longer valid.
sourceFiber.firstEffect = sourceFiber.lastEffect = null;
if (
value !== null &&
typeof value === "object" &&
typeof value.then === "function"
) {
// This is a thenable.
const thenable: Thenable = (value: any);
let workInProgress = returnFiber;
let earliestTimeoutMs = -1;
let startTimeMs = -1;
do {
if (workInProgress.tag === SuspenseComponent) {
const current = workInProgress.alternate;
if (current !== null) {
const currentState: SuspenseState | null =
current.memoizedState;
if (currentState !== null && currentState.didTimeout) {
// Reached a boundary that already timed out. Do not search
// any further.
const timedOutAt = currentState.timedOutAt;
startTimeMs = expirationTimeToMs(timedOutAt);
// Do not search any further.
break;
}
}
let timeoutPropMs = workInProgress.pendingProps.maxDuration;
if (typeof timeoutPropMs === "number") {
if (timeoutPropMs <= 0) {
earliestTimeoutMs = 0;
} else if (
earliestTimeoutMs === -1 ||
timeoutPropMs < earliestTimeoutMs
) {
earliestTimeoutMs = timeoutPropMs;
}
}
}
workInProgress = workInProgress.return;
} while (workInProgress !== null);
// Schedule the nearest Suspense to re-render the timed out view.
workInProgress = returnFiber;
do {
if (
workInProgress.tag === SuspenseComponent &&
shouldCaptureSuspense(workInProgress.alternate, workInProgress)
) {
const pingTime =
(workInProgress.mode & ConcurrentMode) === NoEffect
? Sync
: renderExpirationTime;
// Attach a listener to the promise to "ping" the root and retry.
let onResolveOrReject = retrySuspendedRoot.bind(
null,
root,
workInProgress,
sourceFiber,
pingTime
);
if (enableSchedulerTracing) {
onResolveOrReject =
Schedule_tracing_wrap(onResolveOrReject);
}
thenable.then(onResolveOrReject, onResolveOrReject);
if ((workInProgress.mode & ConcurrentMode) === NoEffect) {
workInProgress.effectTag |= CallbackEffect;
// Unmount the source fiber's children
const nextChildren = null;
reconcileChildren(
sourceFiber.alternate,
sourceFiber,
nextChildren,
renderExpirationTime
);
sourceFiber.effectTag &= ~Incomplete;
if (sourceFiber.tag === ClassComponent) {
sourceFiber.effectTag &= ~LifecycleEffectMask;
const current = sourceFiber.alternate;
if (current === null) {
sourceFiber.tag = IncompleteClassComponent;
}
}
// Exit without suspending.
return;
}
let absoluteTimeoutMs;
if (earliestTimeoutMs === -1) {
absoluteTimeoutMs = maxSigned31BitInt;
} else {
if (startTimeMs === -1) {
const earliestExpirationTime =
findEarliestOutstandingPriorityLevel(
root,
renderExpirationTime
);
const earliestExpirationTimeMs = expirationTimeToMs(
earliestExpirationTime
);
startTimeMs =
earliestExpirationTimeMs - LOW_PRIORITY_EXPIRATION;
}
absoluteTimeoutMs = startTimeMs + earliestTimeoutMs;
}
renderDidSuspend(root, absoluteTimeoutMs, renderExpirationTime);
workInProgress.effectTag |= ShouldCapture;
workInProgress.expirationTime = renderExpirationTime;
return;
}
workInProgress = workInProgress.return;
} while (workInProgress !== null);
// No boundary was found. Fallthrough to error mode.
value = new Error(
"An update was suspended, but no placeholder UI was provided."
);
}
renderDidError();
value = createCapturedValue(value, sourceFiber);
let workInProgress = returnFiber;
do {
switch (workInProgress.tag) {
case HostRoot: {
const errorInfo = value;
workInProgress.effectTag |= ShouldCapture;
workInProgress.expirationTime = renderExpirationTime;
const update = createRootErrorUpdate(
workInProgress,
errorInfo,
renderExpirationTime
);
enqueueCapturedUpdate(workInProgress, update);
return;
}
case ClassComponent:
// Capture and retry
const errorInfo = value;
const ctor = workInProgress.type;
const instance = workInProgress.stateNode;
if (
(workInProgress.effectTag & DidCapture) === NoEffect &&
(typeof ctor.getDerivedStateFromError === "function" ||
(instance !== null &&
typeof instance.componentDidCatch === "function" &&
!isAlreadyFailedLegacyErrorBoundary(instance)))
) {
workInProgress.effectTag |= ShouldCapture;
workInProgress.expirationTime = renderExpirationTime;
// Schedule the error boundary to re-render using updated state
const update = createClassErrorUpdate(
workInProgress,
errorInfo,
renderExpirationTime
);
enqueueCapturedUpdate(workInProgress, update);
return;
}
break;
default:
break;
}
workInProgress = workInProgress.return;
} while (workInProgress !== null);
}
absoluteTimeoutMs
我们上面提到了:
earliestTimeoutMs是最小的maxDurationstartTimeMs是上次commit设置的timedOutAt
如果没有设置maxDuration,那么absoluteTimeoutMs是maxSigned31BitInt也就是1073741823,基本意思就是永远不过超时
如果有设置maxDuration,因为第一次没有startTimeMs,所以要计算一个,从当前root的所有过期时间中找一个优先级最高的,然后减去LOW_PRIORITY_EXPIRATION,这部分计算不必要太在意,我们主要看一下第二次进来的时候
在有earliestTimeoutMs和startTimeMs的情况下,absoluteTimeoutMs等于startTimeMs + earliestTimeoutM,简单来说就是少了第一次渲染到这次有更新进来中间的空白时间,也符合maxDuration需要的含义。
但是根据之前说的逻辑,在有startTimeMs的情况下根本不会执行earliestTimeoutMs的逻辑,所以这个逻辑是否有问题?实际我写了个小例子看了一下结果也是和我的预期一样
TODO: 17 版本来验证这个逻辑是否有问题
// throwException
let absoluteTimeoutMs;
if (earliestTimeoutMs === -1) {
absoluteTimeoutMs = maxSigned31BitInt;
} else {
if (startTimeMs === -1) {
const earliestExpirationTime = findEarliestOutstandingPriorityLevel(
root,
renderExpirationTime
);
const earliestExpirationTimeMs = expirationTimeToMs(
earliestExpirationTime
);
startTimeMs = earliestExpirationTimeMs - LOW_PRIORITY_EXPIRATION;
}
absoluteTimeoutMs = startTimeMs + earliestTimeoutMs;
}
renderDidSuspend(root, absoluteTimeoutMs, renderExpirationTime);
// renderDidSuspend
function renderDidSuspend(
root: FiberRoot,
absoluteTimeoutMs: number,
suspendedTime: ExpirationTime
) {
// Schedule the timeout.
if (
absoluteTimeoutMs >= 0 &&
nextLatestAbsoluteTimeoutMs < absoluteTimeoutMs
) {
nextLatestAbsoluteTimeoutMs = absoluteTimeoutMs;
}
}
results matching ""
No results matching ""
扫码添加Jokcy,更多更新更优质的前端学习内容不断更新中,期待与你一起成长!